一纸单方解约函在中国医美行业掀起的核爆级冲击波仍未平息。韩国高端再生材料AestheFill(艾塑菲®)的中国独家代理权归属争议,正从暗流涌动的商业博弈演变为一场涉及巨额赔偿、多重法律争议及全行业风险预警的标志性事件。法律层面的深层纠葛,不仅暴露了医美行业“厂商-代理商”合作模式的结构性脆弱,更预示着一场可能改写行业规则的司法较量已箭在弦上。

资本变局下的“闪电解约”
2025年初,爱美客以1.9亿美元收购韩国Regen Biotech(AestheFill艾塑菲®原研方,现为爱美客全资子公司,下称Regen)时,行业即对独家代理权归属产生疑虑。彼时,江苏吴中医药发展股份有限公司(600200.SH,下称江苏吴中)高调公告,强调其控股子公司达透医疗享有的独家经销权“不可撤销且有效期至2032年8月28日”,并获Regen“无取消风险”的书面确认及爱美客“不自营”的承诺,事件一度平息。

然而在7月18日,事件转折点猝然降临。Regen向达透医疗发出《解约函》,单方面宣布立即撤销达透在中国大陆的独家代理权、停止接收订单并退款。7月20日,Regen发布声明,宣布产品更名为“臻爱 塑菲”。
解约合法性存疑
法律链条下的重大争议
该事件争议的核心在于,Regen 2025年7月18日单方面发出的《解约函》是否具备法律正当性。Regen公司所主张的解约理由——“财务造假损害品牌声誉”和“业务实质转让违约”,在法律框架下需经受严格举证考验。
从合同法原理看,单方解除合同需满足法定或约定条件。我国《民法典》第五百六十三条明确,只有在对方“根本违约”导致合同目的无法实现时,守约方才能单方解除合同。若Regen 所谓的江苏吴中“财务造假”与AestheFill(艾塑菲®)代理权履行无直接关联,或“业务转让”无明确实证且未实质影响代理协议核心义务,Regen的解约行为则可能构成“违法解除”。达透医疗在最新的声明函中强调,对方解约“缺乏事实及法律依据”,并已通过律师函及法律程序维权,正是基于这一法律逻辑的抗辩。
更值得关注的是品牌资产的权属争议。Regen在单方面解约后48小时内将商品名改为“臻爱 塑菲”,试图切割达透医疗培育的“艾塑菲®”品牌资产。从知识产权角度,若“艾塑菲®” 商标或品牌商誉主要由达透医疗通过市场推广形成,Regen的更名行为可能涉及对代理商投入的不当剥夺,甚至构成不正当竞争。这进一步加剧了争议的复杂性,使其超越单纯的合同纠纷,延伸至知识产权与商业伦理领域。
下游风险传导
法律不确定性笼罩全产业链
达透医疗在声明函中特别提示:“在有权机关就独家代理权作出生效裁判前,Regen 及其关联主体擅自销售‘臻爱 塑菲’的合法性高度存疑,下游客户采购及销售该产品将面临潜在风险。”这一提示直指争议引发的法律风险传导效应。
对医美机构等下游客户而言,若最终司法裁判认定Regen解约违法、达透医疗仍为合法独家代理商,那么从Regen渠道采购“臻爱 塑菲”的行为可能构成对达透独家代理权的侵害,面临停止销售、赔偿损失的法律责任。即使客户主观无过错,也可能因“善意第三人”身份的举证困难而陷入纠纷。这种风险并非空谈,下游经销商对代理权的合法性负有审慎注意义务,对明知争议仍持续采购的行为可能苛以连带责任。
从行业视角看,代理商与厂商的权限争议,往往将下游客户拖入“合规困境”。此次事件中,Regen与达透医疗的对峙状态,已迫使下游市场陷入“选边站”的法律风险漩涡。
巨额赔偿预期
商业价值与法律责任的双重计量
随着争议升级,市场对潜在巨额赔偿的关注度持续攀升。从商业维度看,爱美客当初以1.9 亿美元收购Regen公司,核心动因之一不排除看中了AestheFill(艾塑菲®)在华市场的商业价值;而达透医疗的独家代理权覆盖至2032年,其剩余7年的预期收益、市场投入成本(包括品牌培育、渠道建设等)构成了可量化的损失基础——据不完全统计,达透医疗及母公司为该产品的临床注册和市场拓展累计投入已高达4亿多元。
若司法机关最终认定Regen违法解约,根据《民法典》第五百八十四条,达透医疗可主张的赔偿范围包括直接损失(如已投入的推广费用)及合同履行后可以获得的利益损失(如按历史销售数据测算的未来利润)。
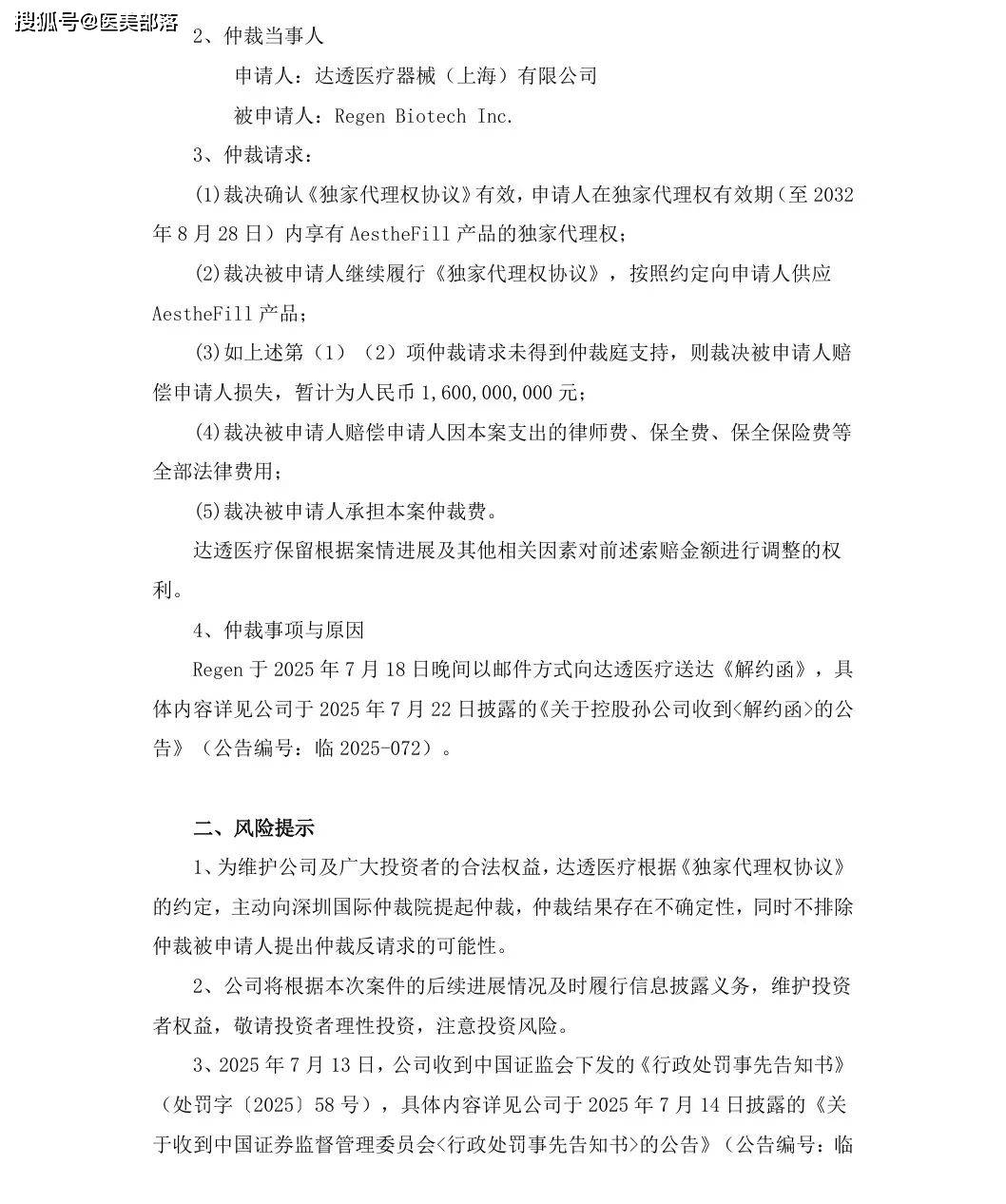
8月7日,达透公司对Regen公司提起的仲裁已经被深圳国际仲裁院正式立案,初步索赔金额为人民币16亿元,并明确保留进一步调整、变更上述索赔金额的权利。此外,若法院认定Regen的更名行为构成对品牌资产的侵权,达透医疗还可主张额外赔偿,进一步推高赔偿总额。



值得注意的是,爱美客作为Regen的控股方,若江苏吴中能举证证明爱美客对解约行为存在直接干预,其可能因“关联公司连带责任”被卷入赔偿责任,这使得巨额赔偿的主体范围进一步扩大,争议的财务影响更趋深远。
这场围绕AestheFill(艾塑菲®)代理权的纠纷,本质上是医美行业快速扩张中“资本逻辑” 与“法律契约”碰撞的缩影。当资本并购试图突破既有合同框架,当品牌资产归属与代理权限界定陷入模糊,法律将成为最终的裁判者。
对于整个行业而言,此次事件的司法结果不仅将决定个案的赔偿金额,更将为“厂商-代理商”合作模式确立合规边界。而在此之前,全产业链都需直面这场法律风暴带来的不确定性。